мотозапчасти, мотоконюшня, скутер, мотоцикл, MOTOzp, 110сс, 125сс, 250сс, 150сс, 50сс, 100сс, 2т 50сс

Сборка двигателя на 150 кубового китайского скутера

Схема двигателя китайского производства  на 150 кубовый 157QMJ скутер 
Подробное описание и разборка двигателя для ремонта скутера в описании указаны все элементы
Двигателя скутера для кап ремонта и регулировки данного агрегата.
motozp двигатель 150 кубов сборка
motozp двигатель 150 кубов сборка схема
  1. Половина картера правая в сборе
  2. Сайлентблок передний
  3. Прокладка картера
  4. Половина картера левая в сборе
  5. Втулка
  6. Сайлентблок задний
  7. Трубка
  8. Шпилька 8×187.5
  9. Шпилька 8×195.5
  10. Подшипник 6201
  11. Подшипник 6004
  12. Манжета 19.8x30x5
  13. Манжета 27x42x7
  14. Штифт 8×14
  15. Болт М6х50
  16. Подшипник 6002
  17. Вал тормоза
  18. Кольцо 7.5×1.5
  19. Гайка М8
  20. Болт сливного отверстия
  21. Шайба М12
  22. Рычаг тормоза
motozp двигатель 150 кубов сборка схема 2
  1. Пластина ограничительная
  2. Полушкив левый
  3. Втулка наружная
  4. Полушкив правый
  5. Ролик
  6. Болт М6х14
  7. Пластина
  8. Кронштейн
  9. Шестерня приводная стартера
  10. Пружина
  11. Шестерня кикстартера
  12. Вал шестерни кикстартера
  13. Пружина вала
  14. Вал кик-стартера
  15. Втулка 12x16x12
  16. Втулка 14x18x16
  17. Пружина кикстартера
  18. Штифт 4.5
  19. Ролик 3×8.5
  20. Шайба 12 мм
  21. Шайба 14 мм
  22. Шайба 12.5 мм
  23. Втулка внутренняя
  24. Шайба 28 мм
  25. Гайка М12
  26. Шкив ведущий в сборе
  27. Кикстартер в сборе
  28. Шестерня кикстартера в сборе
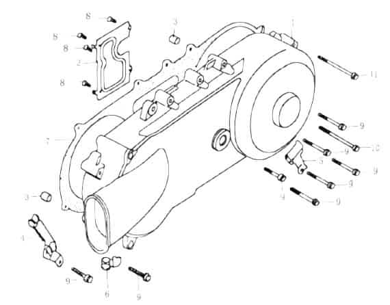
Сборка двигателя 150 кубового китайского скутера
  1. Левая крышка двигателя
  2. Пластина
  3. Штифт 08×14
  4. Зажим троса газа
  5. Зажим троса заднего тормоза
  6. Зажим трубки
  7. Прокладка крышки
  8. Винт 4×8
  9. Болт М6х40
  10. Болт М6х65
  11. Болт М6х70
motozp двигатель 150 кубов сборка схема 4
  1. Шестерня электростартера
  2. Вал шестерни электростартера
  3. Шестерня муфты
  4. Корпус муфты
  5. Фланец муфты
  6. Пружина
  7. Колпачок
  8. Стартер
  9. Жгут электростартера
  10. Болт М5х8
  11. Болт М6х16
  12. Болт М6х12
  13. Гайка М22
  14. Шайба 018x31x1
  15. Штифт 05×6
  16. Шпонка 15x14x4
  17. Ролик 10×10
  18. Подшипник игольчатый 28x32x17
  19. Кольцо 24.4×3.1
  20. Муфта
Сборка двигателя 150 кубового китайского скутера
  1. Крышка правая
  2. Прокладка крышки правой
  3. Крышка масляного фильтра
  4. Фильтр масляный
  5. Пружина фильтра
  6. Масляный щуп
  7. Зажим
  8. Манжета 19.8x30x5
  9. Кольцо фильтра 030.8
  10. Кольцо щупа 018×3
  11. Штифт 08×14
  12. Болт М6х32
  13. Болт М6х95
  14. Болт М6×100
  15. Болт М6х110
  16. Болт М6х35
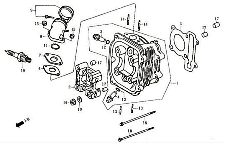
Сборка двигателя 150 кубового китайского скутера
  1. Головка цилиндра в сборе
  2. Блок коромысла
  3. Направляющая клапана впускного
  4. Направляющая клапана выпускного
  5. Прокладка головки цилиндра
  6. Прокладка
  7. Шайба прижимная
  8. Трубка
  9. Фиксатор
  10. Шайба
  11. Кольцо
  12. Кольцо 9.5×1.5
  13. Шпилька М6х18
  14. Шпилька М6х50
  15. Гайка Мб
  16. Гайка М8
  17. Штифт 010×16
  18. Болт М6×100
  19. Свеча зажигания
Сборка двигателя 150 кубового китайского скутера
  1. Крыльчатка
  2. Генератор в сборе
  3. Ротор
  4. Статор
  5. Шайба 012
  6. Болт М5х12
  7. Гайка М12
  8. Болт М6х16
  9. Болт М6х22
мотозапчасти,запчасти на скутер, запчасти на мопед,запчасти на мото,запчасти на мотоцикл,мото запчасти,цпг скутер,запчасти Honda,запчасти Yamaha,запчасти Suzuki,Motozp,свечи мото,мото свечи,мото масло,масло мото,вариатор,вариатор скутер,цепь мотоцикл,Акумулятор скутер,Акумулятор мото,шлем,каска,карбюратор мото,мото карбюратор,карбюратор скутер,скутер карбюратор,скутер запчасти,скутер,Honda dio,мотоцикл,мопед,мотоконюшня,запчасти тастак,мото запчасти тастак,экипировка,расходники мото,мото расходники,мото шлем,мото резина,резина на мото,резина скутер,резина мопед,130.60.13,3.00-18,3.00-10,gy6,150куб,50куб,60куб,80куб,110куб,цпг,головка,свечи,ремонт скутер,ремонт мопед,motul 4t,motul 2t,2t,4t,af 18,af 24,af 34,карбюратор скутер,карбюратор мопед,карбюратор мото,Урал,китайский скутер,японский скутер,китайский мото,китайский мотоцикл,запчасти Алматы,мото запчасти Алматы,запчасти скутер Алматы